直播吧06月28日讯 中国足协发布裁判升降级实施细则,以维护职业联赛良好的赛风赛纪,建立公开、透明、风清气正的裁判工作环境。
足协新规概述↓
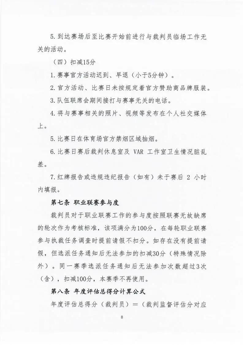
足协将从从3个方面评估裁判工作,分别是业务能力60%、自我管理能力25%、职业联赛参与度15%。
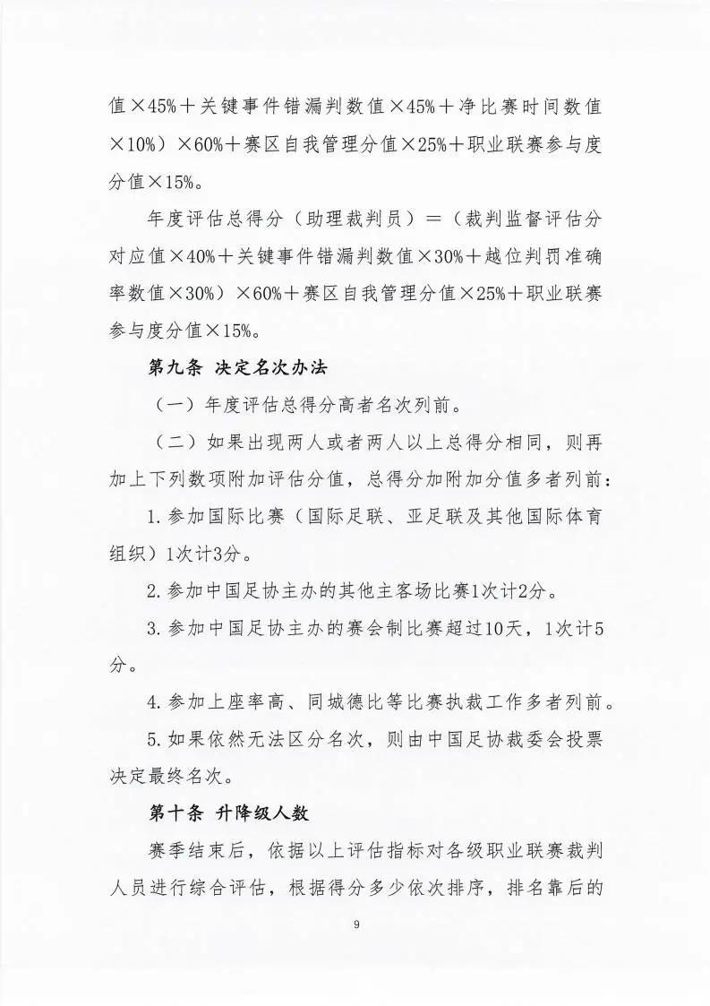
其中主裁判业务能力分3个子项:裁判监督评估45%、关键事件错漏判数值45%、净比赛时间10%。
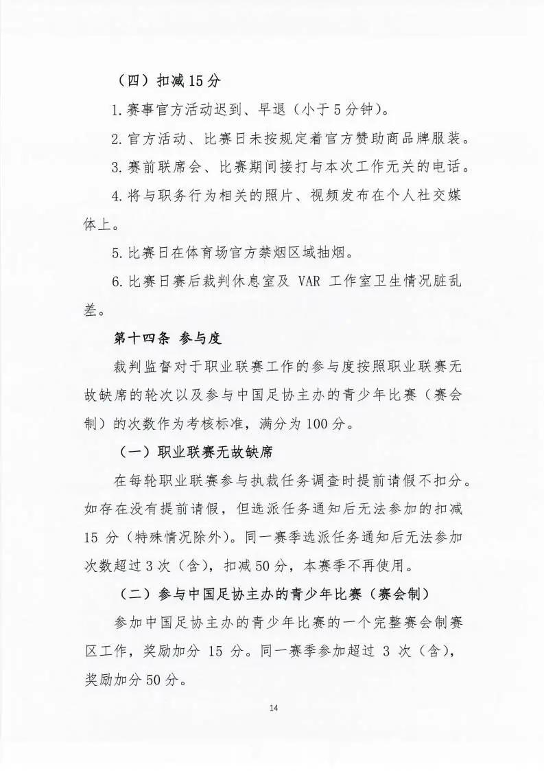
助理裁判业务能力分3个子项:裁判监督评估40%、关键事件错漏判数值30%、越位判罚准确率30%。
中超、中甲降级人数为裁判员和助理裁判员各2人,中乙裁判员降级人数为5人。根据综合评估排序以及评优细则(另行颁布)排名靠前的升级,升级人数不少于上一级别职业联赛裁判人员降级人数。
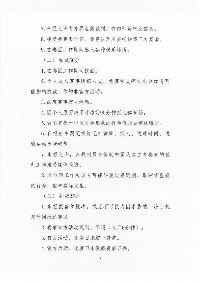
中国足协文件↓

















